芝大、清华团队分析了6800万份论文表明,AI可能会降低科学家的创造力?

2024-12-19 18:43:00
刘大牛
转自文章
756

图片

编辑 | 白菜叶

一项新研究表明,采用人工智能工具分析数据和建模结果对年轻科学家的职业前景有着巨大的影响,大大增加了他们在各自领域晋升到有影响力职位的机会。但这种对个体研究人员的利好似乎以牺牲科学为代价。

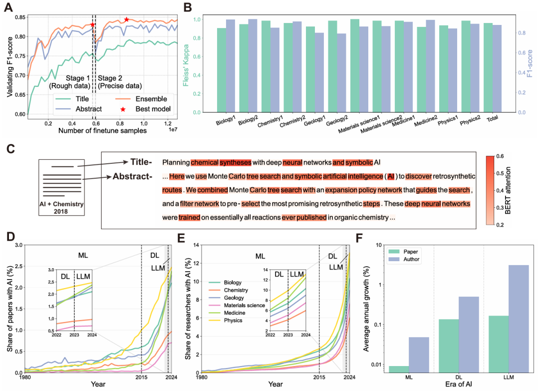
芝加哥大学和清华大学的研究人员分析了六个科学学科(生物学、医学、化学、物理学、材料学和地质学,不包括计算机科学)的近 6800 万份研究论文,发现融入人工智能技术的论文被引用的次数更多,但同时也集中在更窄的主题上,而且重复性更强。

本质上,科学家使用人工智能越多,他们就越关注那些可以用大量现有数据集来回答的同一类问题,也就越少关心探索可以引领全新研究领域的现有数据稀少的基础问题。

「我对这一发现的惊人规模感到惊讶,人工智能极大地提高了人们在系统内停留和晋升的能力。」该论文的作者之一、芝加哥大学知识实验室主任 James Evans 表示,「这表明,个人在工作中采用这类系统有着巨大的动力……在竞争激烈的研究领域,这是蓬勃发展和生存的两难选择。」

由于这种激励导致对机器学习、神经网络和 Transformer 模型的依赖日益增加,「人工智能所做的整个科学体系正在萎缩。」他说。

该研究以「 AI Expands Scientists Impact but Contracts Sciences Focus」为题,于 2024 年 12 月 10 日发布在 arXiv 预印平台。

图片

论文链接: https://arxiv.org/abs/2412.07727

这项研究调查了 1980 年至 2024 年期间在生物学、医学、化学、物理学、材料科学和地质学领域发表的论文。

研究发现,使用人工智能工具进行研究的科学家每年发表的论文数量平均多 67%,他们的论文被引用的次数是未使用人工智能的科学家的三倍多。

图片

图示:人工智能在科学领域的普及度日益提高。(来源:论文)

随后,Evans 和清华大学研究团队研究了 350 万名科学家的职业轨迹,并将他们分为初级科学家(未领导过研究团队)和资深科学家(领导过研究团队)。

他们发现,与非人工智能同行相比,使用人工智能的初级科学家继续领导研究团队的可能性高出 32%,而且他们进入职业生涯这一阶段的速度要快得多,而非人工智能同行更有可能完全离开学术界。

图片

图示:人工智能扩大了论文的影响力,提升了研究人员的职业生涯。(来源:论文)

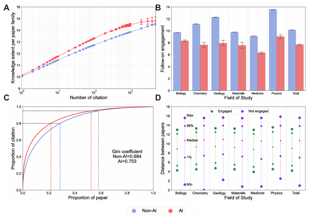
接下来,作者使用人工智能模型对人工智能辅助研究和非人工智能研究涵盖的主题进行分类,并研究不同类型的论文如何相互引用,以及它们是否激发了新的研究方向。

他们发现,在所有六个科学领域中,与未使用人工智能的研究人员相比,使用人工智能的研究人员将他们涵盖的主题范围「缩小」了 5%。

图片

图示:人工智能的使用与科学领域内和跨科学领域知识范围的萎缩有关。(来源:论文)

人工智能研究领域也以「超级明星」论文为主。该类别中约 80% 的引用来自引用次数最多的前 20% 的论文,95% 的引用来自引用次数最多的前 50% 的论文,这意味着约有一半的人工智能辅助研究很少被再次引用。

同样,Evans 团队发现,与非人工智能研究相比,人工智能研究在论文相互引用和引用原始论文方面引发的后续参与度要低 24%。

图片

图示:人工智能研究过度集中,造成重复创新。(来源:论文)

「这些综合研究结果表明,科学领域的人工智能已经更加集中于特定的热门话题,这些话题变成了『孤独的人群』,论文之间的互动减少了。」他们写道,「这种集中导致更多重叠的想法和多余的创新,这会导致整个科学领域知识范围和多样性的萎缩。」

Evans 的专业是研究人们如何学习和进行研究,他说,契约效应对科学研究的影响类似于互联网出现和学术期刊上线后的情况。

2008 年,他在《 Science》杂志上发表了一篇论文,指出随着出版机构走向数字化,研究人员引用的研究类型发生了变化。他们引用的论文更少,期刊数量也更少,而且更倾向于较新的研究。

图片

论文链接: https://www.science.org/doi/10.1126/science.1150473

作为人工智能技术的狂热用户,Evans 表示他并不反对技术;互联网和人工智能都对科学有明显的好处。但他的最新研究结果表明,政府资助机构、企业和学术机构需要调整科学家的激励制度,以鼓励他们少关注使用特定工具,多关注为后代研究人员开辟新天地。

「想象力太匮乏了。」他说,「我们需要放慢将资源完全转移到人工智能相关研究的速度,以保留一些现有的替代方法。」

相关报道: https://gizmodo.com/ai-could-be-making-scientists-less-creative-2000538342

理论
发表评论
评论通过审核后显示。
文章分类
联系我们
联系人: 透明七彩巨人
Email: weok168@gmail.com
网址: ai.tmqcjr.com