放大招!文心一言「全面免费」,同时开启「深度搜索」,抢鲜实测!

2025-02-13 15:51:00
刘大牛
转自文章
696
2025 年开春,大模型又卷出了新高度!


就在上午,文心一言宣布,随着文心大模型的迭代升级和成本不断下降,将于 4 月 1 日 0 时起全面免费,所有 PC 端和 APP 端用户均可体验文心系列最新模型,以及超长文档处理、专业检索增强、高级 AI 绘画、多语种对话等功能。
图片
值得一提的是,2 月 12 日,CNBC 引述知情人士称,百度计划在今年下半年发布下一代人工智能模型 Ernie 5.0,将在模型多模态能力方面有重大增强。随后,在北京时间 2 月 13 日凌晨 3 点,OpenAI 首席执行官 Sam Altman 公布了 GPT-4.5/5 将很快陆续发布,免费版 ChatGPT 将在标准智能设置下无限制使用 GPT-5 进行对话。


中美大模型领跑者开启了新一轮较量。不仅是基建模型的发布时间,还是成本、免费等。卷出新高度的,还有大模型解决专业问题的能力。


今天借着文心一言深度搜索上线,我们实测一波。


事实上,在此前的很多大模型应用中,我们已经体验过各种联网搜索功能。但从用户的角度看,大模型还不够「机灵」,基本上问一句、答一句,并不具备解决复杂问题的能力。


而「解决问题」,恰恰是我们找大模型提问的出发点。
图片
打开方式很简单:登陆文心一言账号,找到左侧菜单栏的「深度搜索」模式。
图片
访问地址:https://yiyan.baidu.com/task/deep-search


大家可以等 4 月 1 日免费后上线体验,也可以坐等官方体验卡。这样不花一分钱,就可以体验到百度文心系列最新模型以及超长文档处理、专业检索增强、高级 AI 绘画、多语种对话等功能。


就我们实际测评下来,发现文心一言的「深度搜索」功能有两大亮点:


一是提供专家级的复杂问题问答查询服务。你的每次发问,都好像有一位「专家」在背后提供专业的解答服务。


二是具备更强大的思考规划和使用工具解决问题的能力。不只是联网,它还能调用文档处理、绘图、代码解释器这些工具,大大拓宽了可执行任务的广度。


这个水准,才是我们理想中的「AI 助手」


话不多说,我们先来到「深度搜索」界面,看看上手效果。


在过去的很多年里,有一句话曾经深深印在我们心中:「百度一下,你就知道。」不过,传统搜索引擎通常是直接根据用户的关键词返回大量结果,但这些结果可能并不完全符合用户的意愿。在上一代的大模型联网检索功能中,用户也需要施展复杂的 Prompt 技巧,才能「指挥」大模型找到自己想要的东西。


而文心一言更新后的「深度搜索」主动承担起了解读需求的这部分任务。该功能针对专业咨询类问题的解决能力(深度搜索)进行了全面加强,解决了专业问题查询门槛高、查询渠道专精、查询结果分析难度大等使用挑战。


你尽管提要求,它会自己找到完成任务的路径。


首先,我们让文心一言试了下人工智能站编辑部的日常工作内容。比如一个「奥特曼与马斯克往事」的选题,它很快就找到了从 2015 年至今二人关系重要转折点的新闻报道,又在一分钟内写好了分析文章的大纲,还制作了信息来源的表格。


显然,它比我们这些人类编辑完成得更好:

image.png

最近关于《哪吒2》中的「急急如律令」该如何翻译引发网友关注。


我们将这一问题丢给文心一言,它立马响应。


根据其思考过程显示,文心一言先是搜索「急急如律令」直译和意译等多种英文翻译,再查找大家普遍认可的翻译版本,最后整理搜索结果。
image.png
再复杂一些的任务也没问题,哪怕是制作一个网站。比如这个:
Prompt:我想制作一个网站,每次打开都是不同的古诗句,需要包含中国古代文学的大多数经典作品。


拿到任务,文心一言会在一分钟内帮你完成规划,包括古诗句数据的收集和整理、设计网站架构等。
image.png
基于文心一言的编程能力,你甚至可以让它搭建出这个网页的初版:
image.png
还能让它直出各种代码,并手把手教编程小白如何使用。


HTML 代码(index.html):
<!DOCTYPE html>
                        
<html lang="zh-CN">
                        
<head>
                        
    <meta charset="UTF-8">
                        
    <meta name="viewport" content="width=device-width, initial-scale=1.0">
                        
    <title>每日古诗句</title>
                        
    <link rel="stylesheet" href="styles.css">
                        
</head>
                        
<body>
                        
    <div class="container">
                        
        <h1>每日古诗句</h1>
                        
        <div id="poem">
                        
            <!-- 诗句将在这里动态显示 -->
                        
        </div>
                        
    </div>
                        
    <script src="script.js"></script>
                        
</body>
                        
</html>
                      
CSS 代码(styles.css):
body {
font-family: Arial, sans-serif;
background-color: #f4f4f4;
margin: 0;
padding: 0;
display: flex;
justify-content: center;
align-items: center;
height: 100vh;
} .container {
background-color: #fff;
padding: 20px;
border-radius: 8px;
box-shadow: 0 0 10px rgba (0, 0, 0, 0.1);
text-align: center;
} h1 {
color: #333;
} #poem {
   font-size: 1.5em;
color: #555;
margin-top: 20px;
}


JavaScript 代码(script.js):
// 诗句库
const poems = [
{ dynasty: 先秦 , author: 屈原 , poem: 亦余心之所善兮,虽九死其犹未悔 , source: 《离骚》 },
{ dynasty: 唐 , author: 李白 , poem: 飞流直下三千尺,疑是银河落九天 , source: 《望庐山瀑布》 },
{ dynasty: 唐 , author: 王维 , poem: 江流天地外,山色有无中 , source: 《汉江临泛》 },
{ dynasty: 唐 , author: 杜甫 , poem: 尔曹身与名俱灭,不废江河万古流 , source: 《戏为六绝句・其二》 },
//... 在这里添加更多诗句
]; // 随机选取一句诗句
function getRandomPoem () {
const randomIndex = Math.floor (Math.random () * poems.length);
return poems [randomIndex];
} // 显示诗句
function displayPoem () {
const poem = getRandomPoem ();
const poemElement = document.getElementById (poem);
poemElement.innerHTML = `
<p>${poem.dynasty} - ${poem.author}:<br>
${poem.poem}<br>
<small > 出处:${poem.source}</small>
`;
} // 页面加载完成时显示诗句
window.onload = displayPoem;
截屏2025-02-12 14.32.11.png
在利用大模型进行深度搜索时,我们可以根据相对模糊的细节查询相关内容。比如下方的例子:


Prompt:有一张图是电影导演李安接受采访时说「我看不懂,但我大受震撼」。这句话是产生在什么语境下的?具体是什么意思?网友对于这张梗图有哪些二创?


文心一言不仅能精准地检索出用户描述的是哪张图片,还能收集到网友们各种奇奇怪怪的脑回路。
image.png
如果前面这些要归功于文心一言娴熟的搜索能力,那么玩转各种工具的能力才是让它成为生产力利器的关键。


目前的文心一言具备更全面的思考、规划、反思能力,针对工具规划及调用能力上进行全面加强,能够更加「机灵」地使用多个工具解决各类复杂任务问题。


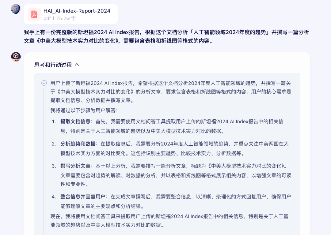
比如我们上传一份完整版的斯坦福 2024 AI Index 报告,并输入 Prompt:根据这个文档分析「人工智能领域 2024 年度的趋势」并撰写一篇分析文章《中美大模型技术实力对比的变化》,需要包含表格和折线图等格式的内容。
截屏2025-02-12 12.10.39.png
文心一言分别使用了「文档问答」工具对人工智能领域的趋势以及中美大模型技术实力对比的数据进行了提取,并使用「代码解释器」工具来生成表格数据和折线图数据。


有趣的是,文心一言会「袒露」自己遇到的问题,并详尽叙述它想出来的解决办法。
截屏2025-02-12 11.47.27.png
最终我们得到的输出如下:
image.png
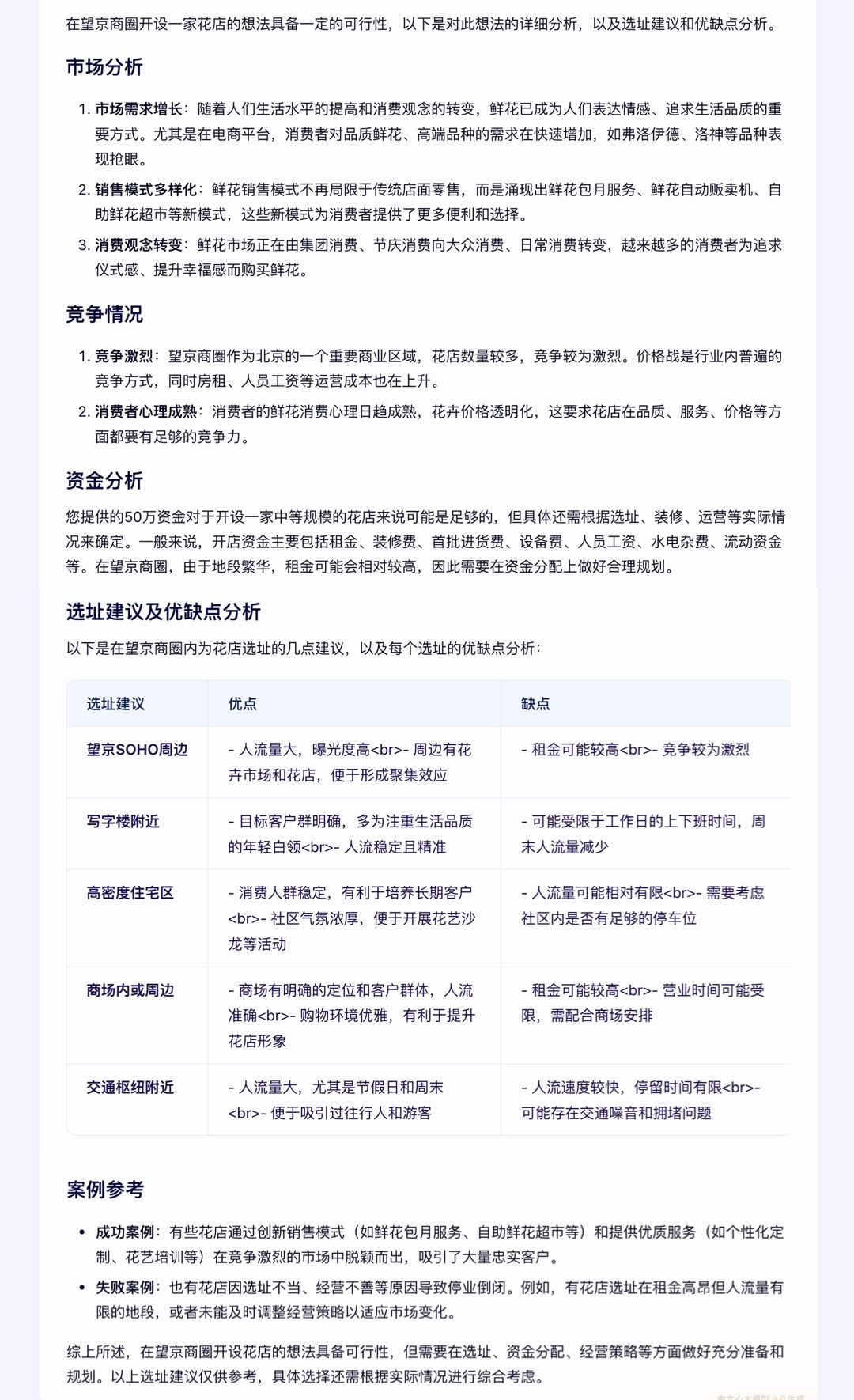
如果我们将文心一言的深度搜索能力和工具调用能力利用到极致,就可以解决很多专业门槛非常高的问题,比如选址。


Prompt:我希望在望京商圈开一家花店,资金大概有 50 万,这个想法是否具备可行性?请结合权威统计数据和案例帮我分析。以及,请提供一些合适的选址,以表格形式列出每个选址的优缺点。


看懂需求后,文心一言调用了「决策建议」这一工具,从市场可行性分析、资金分析、选址建议、案例收集等方面论述,最后再整合信息,形成一份清晰易懂的表格。
image.png
分析、预测上市公司财报,文心一言也是一把好手。


在这波 AI 浪潮中,英伟达作为「卖铲人」可谓是赚的「盆满钵满」。


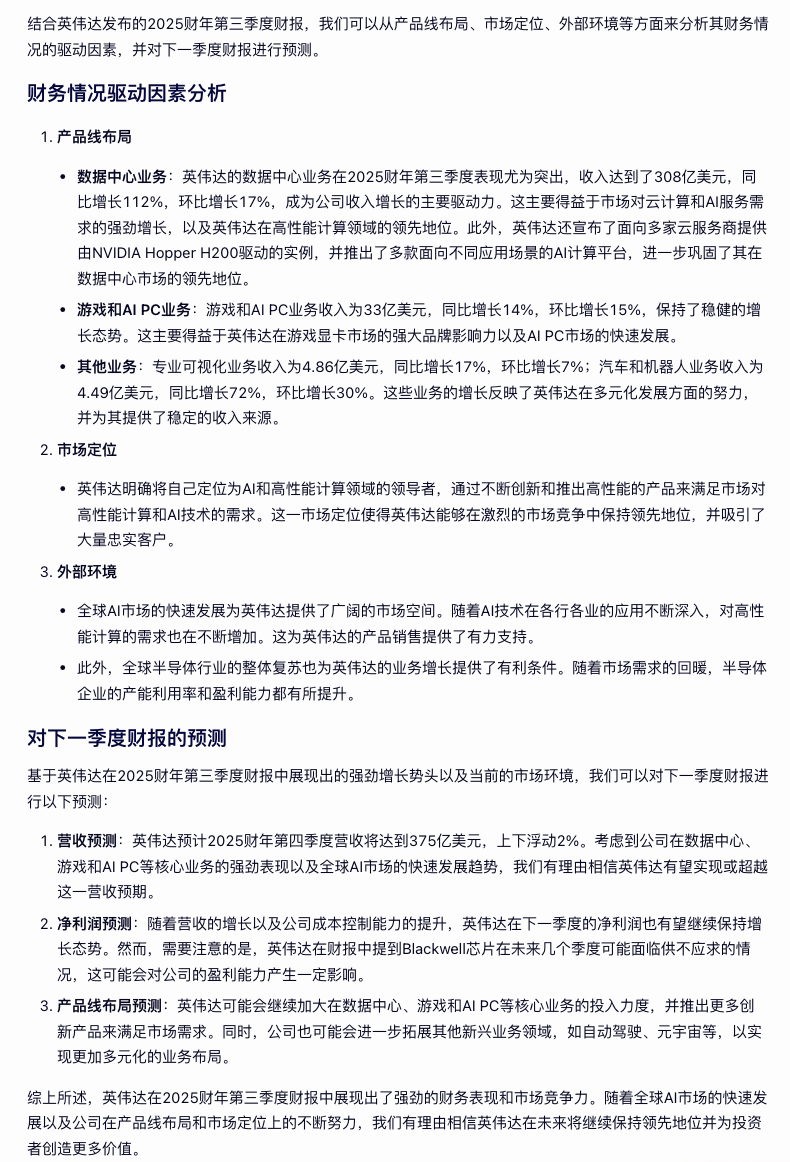
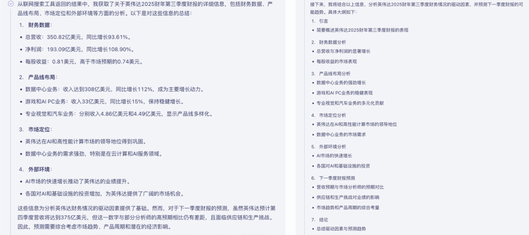
正好英伟达发布了 2025 财年第三季度财报,我们不妨让文心一言分析一下英伟达财务情况的驱动因素,并让它进行预测。
image.png
根据其思维链,我们可以清晰看出它的思路,通过联网功能,扒出英伟达的财务数据、产品线布局、市场定位,再结合外部环境对下一季度财报做出相应的预测,甚至还能给出具体大纲。


为了防止它胡说八道,我们还对照财报进行数据核实,最终发现其罗列的数据没毛病。
image.png
AI 作为生产力应用
进化速度越来越快


大模型在推理能力和生成能力上的进步,使得它们能够更准确地理解复杂的任务,产生更高质量的结果。这种进步促使 AI 在生产力方面的应用不断扩展,解决了更复杂的实际问题,比如更精准的数据分析、更快速的决策支持、甚至创意和内容生成等,进一步推动了生产效率的提升。


比如去年,我们可能只是让大模型按部就班地生成一些文章、图片等内容但是现在大模型已经可以用自身的「智慧」帮助完成用户自己都难以胜任的复杂工作。以今天的大模型充当个人智能助手,短短几十分钟内即可完成相当于数小时的人类专家工作。


正因如此,「搜索」也成为了众多科技公司发力的重点赛道。包括这个月初,OpenAI 宣布对所有用户开放 ChatGPT 搜索功能,而 DeepSeek、豆包等应用此前也已支持搜索互联网并提供实时信息。


但文心一言「深度搜索」的推出,显然是百度朝大模型赛道扔下的一记「重磅炸弹」。目前,文心一言的背后有文心 3.5、文心 4.0、文心 4.0 Turbo 等多种不同性能体量的模型,覆盖了不同应用场景的需求。


公开数据显示,截至 2024 年 11 月,文心一言用户规模为 4.3 亿,文心大模型日均调用量超过 15 亿次,较 2023 年增长超 30 倍。


这让我们更加期待 2025 年的大模型领域进化了。对此,你有哪些看法?
产业 文心一言
发表评论
评论通过审核后显示。
文章分类
联系我们
联系人: 透明七彩巨人
Email: weok168@gmail.com
网址: ai.tmqcjr.com