8万页肯尼迪遇刺记录藏着什么秘密?这个吃瓜神器扒了个底朝天

2025-03-20 18:05:00
刘大牛
转自文章
731

图片

编辑 | 杨文

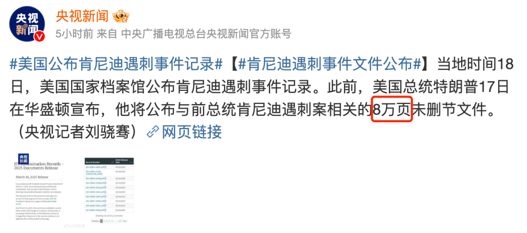
这两天,美国特朗普同志干了件大事:

公布肯尼迪遇刺事件记录。

让人惊讶的是,这份记录竟有 8 万页。。。

image.png

这是啥概念?

咱不说细看哈,就是一张张翻,按正常人每秒 2 页的翻页速度, 这 8 万多页最快也得花上 11 个小时。

再来个更直观的对比。

被称为「知识界活化石」的大英百科全书知道吧,其 2006 年英文版也不过 3.2 万页。

换算一下,大英百科全书还不及这文件的一半。

难怪网友吐槽按页收钱的吧。

image.png

image.png

其实,这记录洋洋洒洒写了这么多,大家就关心一个问题:

谁指使谁干的?

要搞明白这个事,靠人工一个字一个字抠,那不得干到猴年马月去,但要交给大模型,分分钟给你出个省流版。

image.png

就在 #美国公布肯尼迪遇刺事件记录# 这一微博词条里,我们往下一扒拉,还真有 AI 课代表。

image.png

自从 DeepSeek 火了后,新浪微博赶了波潮流,接入 DeepSeek,搞了这个 AI 智搜。

之后,微博的每个热搜必配一条 AI 智搜。

不管事件多曲折、时间线多复杂,它都能把前因后果、前世今生给扒得清清楚楚。

而与它有相同「功效」的,还有马斯克家的 Grok3。

接下来,我们就让它俩 PK 一下,看看谁才是最趁手的吃瓜神器。



-1-

AI智搜和Grok3,谁是最趁手的吃瓜神器?

就以公开肯尼迪遇刺事件记录这件事儿为例。

微博 AI 智搜参考了 94 篇博文,从文件解密背景、关键细节、阴谋论焦点、特朗普政府的动机、公众与媒体反映以及技术疑点等进行梳理。

不仅文字总结条理清晰,其中还穿插着央视新闻、观察者网、新华网等官媒视频。



image.png

先说 AI 智搜整理出来的结论。

此次解密涵盖 1963 年刺杀事件的调查记录、目击者证词、CIA 与 FBI 的机密电报等,但并未推翻凶手奥斯瓦尔德「独狼作案」的官方结论。

不过,这里面有三个蹊跷的关键细节:

1. 部分文件显示,CIA 在肯尼迪遇刺前 59 天已对凶手奥斯瓦尔德进行监控,并记录其与苏联、古巴大使馆的接触,但未采取行动。

2. 奥斯瓦尔德的枪法被军方评价为「拙劣」,官方却下了「单独精准作案」的结论,两相矛盾。

3. 沃伦委员会的原始调查记录显示,奥斯瓦尔德被捕后自称「替罪羊」,但案件仍以「无共谋」结案。

此外,AI 智搜还总结了阴谋论的焦点、特朗普政府公开解密文件的动机、公众与媒体反应等。

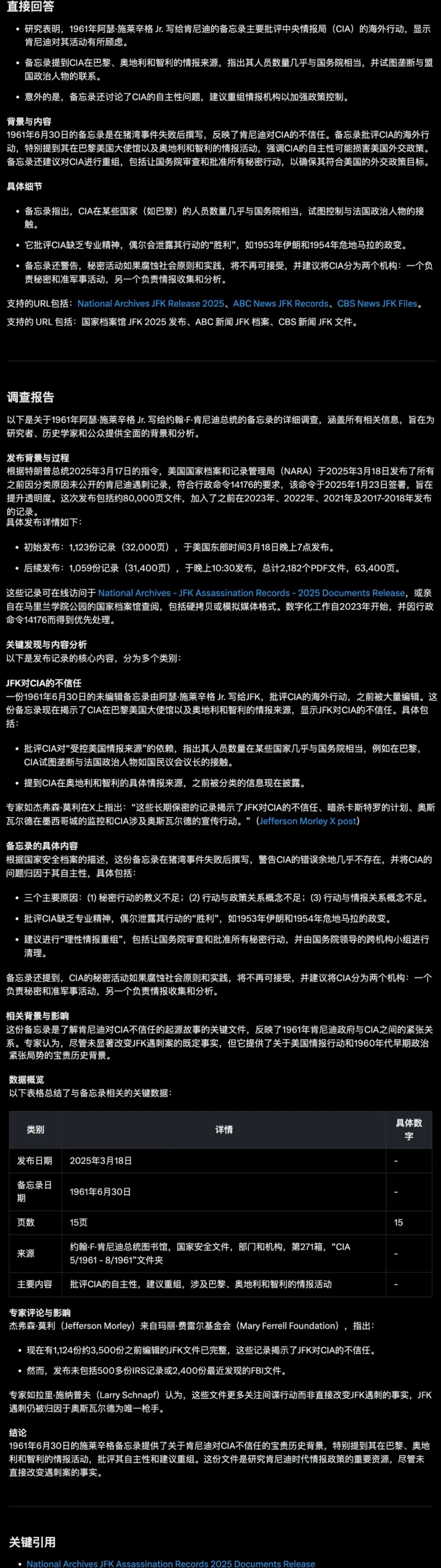
与 AI 智搜相比,Grok3 则呈现出更多文件细节。



image.png

比如针对肯尼迪对 CIA 的不信任,Grok3 提到了 1961 年 6 月阿瑟・施莱辛格 Jr. 写给肯尼迪的一份备忘录,批评 CIA 的海外行动;还描述了 CIA 在墨西哥城的电话窃听行动的大量细节以及「芒戈斯行动」。

此外,Grok3 还把一些关键数据制成了表格。

鉴于对那份 1961 年的备忘录内容的好奇,我们又对这俩模型进行了追问。

「1961 年阿瑟・施莱辛格 Jr. 写给肯尼迪的备忘录里具体有哪些内容?」

微博 AI 智搜的回答:



image.png

Grok3 的回答:

image.png

除了肯尼迪这个「最接近真相却永无定论」的悬案外,最近吃瓜群众最关心就是金秀贤事件。

「截至目前,金秀贤方和金赛纶方各甩出了哪些证据?」

微博 AI 智搜的回答:

image.png

Grok3 的回答:

image.png

总体来说,微博 AI 智搜在呈现方式上更图文并茂,而 Grok3 则胜在内容更丰富、更细节化上。



-2-

微博终于找对了路

在这波 AI 浪潮中,微博也做过诸多尝试,不过操作一直很迷。

别家都在疯狂卷大模型、卷 AI 视频、卷 AI 生图,新浪微博却在评论小机器人上一路狂飙。

先是推出了一款名为「评论罗伯特」的 AI 小机器人,整天混迹各大微博评论区,动不动就跟网友对线。

有网友抽签选课门门落选,评论罗伯特火上浇油,「希望下个学期也这样」。

image.png

网友终于「退烧了」,它回复「别急着活」。

image.png

主打一个啥话难听偏说啥。

后来,微博又上线了一个有大病的「AI 小助理」。

官方给立的人设是:

AI 小助理能够根据博主发布的历史内容,学习博主的语言风格,并以博主的口吻回复粉丝的评论,或者与粉丝进行聊天对话。

但是理想丰满,现实骨感。

这个 AI 小助理正事不干一点,整天给博主们瞎揽活。

不是打着博主的旗号擅自在评论区给网友送耳机:

image.png

就是自作主张给车评人安排行程。

这种已读乱回的疯癫感,一度让博主们想锤它。

image.png

自从国内掀起「DeepSeek 接入潮」后,一向迷迷瞪瞪的新浪微博突然找着方向了:

接入 DeepSeek,上线 AI 智搜。

当然,AI 智搜也不是全无毛病。

有网友搜索个人 ID 时,AI 智搜「污蔑」其调侃同桌「长得像猪八戒」。

image.png

也有网友表示微博智搜有实时更新功能,有种把互联网底裤都给揭开之感。

image.png

以后我们会带来更多好玩的AI评测,也欢迎大家进群交流。

图片



产业
发表评论
评论通过审核后显示。
文章分类
联系我们
联系人: 透明七彩巨人
Email: weok168@gmail.com
网址: ai.tmqcjr.com