解密神经元活动变异性:艾伦研究所与清华揭示大脑状态如何动态调节神经编码

2025-03-28 14:02:00
刘大牛
转自文章
711
图片

编辑 | 2049

神经元 对相同刺激的反应为什么会表现出显著差异?这种变异性是否仅仅是「噪声」?

传统研究往往假设神经活动变异性是静态的,但真实大脑状态在秒级尺度内快速切换,导致编码效率的动态波动。

在一项新的研究中,来自艾伦研究所(Allen Institute)和 清华大学 的联合研究团队揭示了 神经元 反应变异性背后的动态机制。

他们发现,大脑内部状态的波动会显著影响神经编码的效率,不同脑区的 神经元 根据其在解剖层级中的位置,对 感知 刺激和行为表现出独特的编码模式。

该研究以「 Deciphering neuronal variability across states reveals dynamic sensory encoding」为题,发表于 2025 年 2 月 19 日的《 Nature Communications》。

图片

论文链接: https://www.nature.com/articles/s41467-025-56733-w

数据链接: https://portal.brain-map.org/circuits-behavior/visual-coding-neuropixels

代码地址: https://github.com/shailajaAkella/Deciphering-neuronal-variability

研究背景

神经元 活动变异性源于感官输入、行为状态与内部脑动态的复杂交互。早期研究通过固定实验条件或麻醉动物简化问题,但牺牲了自然状态下的动态特征。

近年大规模神经记录技术虽能捕捉行为相关的活动变化,却难以区分自发运动与内部状态的影响。

更深层的挑战在于:不同来源的变异性以非线性方式耦合,且贡献 权重 随时间快速变化。例如,在主动探索时,小鼠视觉皮层通过去同步化提升刺激响应,而在静息状态则呈现同步化低敏感模式。

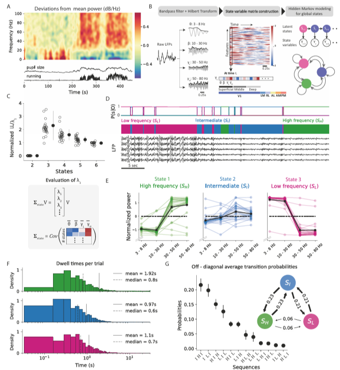
研究团队创新性地以局部场电位(LFP)频谱特征为锚点,构建全局脑状态时序框架,为动态变异性分析建立了统一坐标系。

图片

图示: 跨时间和层次解析变异性的示意图。(来源:论文)

大脑振荡状态的动态特

研究团队分析了艾伦研究所之前发布的公开可用的 Allen Brain Observatory Neuropixels 数据集,该数据集包括来自小鼠视觉皮层六个分区的 LFP 与锋电位。 

相关链接:https://www.nature.com/articles/s41586-020-03171-x

通过对LFP的分析,发现所有被试小鼠的 LFP 动态均呈现三种稳定振荡状态:高频态(SH,30-80Hz伽马频段功率增强)、低频态(SL,3-8Hz theta功率主导)和中间态(SI,功率谱均匀分布)。

这些状态与动物的行为表现出显著关联:高频态伴随瞳孔扩张和运动增加,表征高度警醒状态;低频态对应静息状态;而中间态则作为状态转换的必经桥梁。

值得注意的是,状态转换呈现出严格的动力学约束——高频态与低频态之间的切换大部分必须通过中间态完成,且每个状态的平均驻留时间仅 1.5 秒,揭示了大脑状态的快速动态特性。

图片

图示:从局部场电位识别的内部振荡状态特性。(来源:论文)

视觉系统的变异性分布

通过 因子分析 (FA)、Fano 因子(FF)和变异系数(CV)等多维度指标,研究发现不同状态下的变异性呈现显著层级差异。

在高频态中,群体共享方差降低了 36.6±3.4%,虽然 神经元 的时间发放变异性增加,但试次间变异性达到最小,这种变异性组合对应着较高的刺激编码表现。

研究发现初级视觉区(V1) 神经元 在高频态下对自然电影像素信息的编码能力显著高于低频态,且这种编码优势沿着视觉处理层级逐渐减弱。

特别值得注意的是,位于视觉-体感交界处的RL区(解剖学邻近初级体感皮层S1)表现出独特的低编码效率和较高的试次间变异性,这种异常模式可能反映了其作为多感觉整合区域的特殊功能属性。

图片

图示:跨状态和视觉层次的 神经元 变异性和信息编码。(来源:论文)

变异性来源的状态依赖性 模型

为了定量解析影响神经变异性的不同来源,研究团队开发了一个创新的状态条件编码模型。在群体活动水平上,内部脑动态能解释 41.0 ± 7.6% 的方差,显著超过行为(18.9 ± 7.0%)和视觉刺激特征(22.8 ± 8.8%)的贡献。

然而在单个 神经元 层面,这种贡献格局发生显著反转:视觉刺激特征贡献了 19.8% 的方差,而行为和内部动态分别仅占 11.6% 和 11.1%。

通过无监督 聚类 分析,研究发现视觉系统中存在功能分工明确的 神经元 亚群:约 29.5% 的 神经元 专门负责刺激编码,30.2% 受到多种因素的共同调控。随着视觉处理层级上升,多模态整合功能的 神经元 比例逐渐增加。

更重要的是,当大脑状态发生转换时,超过半数(53%)的 神经元 重构 其主导输入来源。例如,在低频态中缺乏明确编码特征的 神经元 可能在转入高频态后变为对视觉刺激高度敏感。

图片

图示:不同来源对单个 神经元 变异性的相对贡献。(来源:论文)

未来展望

这项研究通过建立基于脑状态的变异性解析框架,揭示了神经编码的动态本质: 神经元 的反应变异性并非简单的噪声,而是反映了神经系统在秒级时间尺度上快速调节信息处理策略的过程。

然而,要将这一发现转化为实际应用还面临两个主要挑战:首先需要在主动任务范式下深入解析目标导向的状态调控机制(如结合光遗传学调控腹侧被盖区);其次是探索如何将当前的离散状态模型扩展到更符合生理实际的连续动态系统。

未来研究可结合光遗传调控与全脑连接组学,阐明状态转换的神经环路基础。这一成果不仅深化了神经编码理论,也为脑机接口的动态校准和类脑计算系统的设计提供了重要启示。

理论 编码 神经元 大脑 AI for Science
发表评论
评论通过审核后显示。
文章分类
联系我们
联系人: 透明七彩巨人
Email: weok168@gmail.com
网址: ai.tmqcjr.com