告别荧光示踪法,AI能为我们跟踪更多的细胞运动

2021-05-19 14:17:00
刘大牛
转自文章
686

科学家们仍在不断尝试了解干细胞簇如何组装形成复杂的器官。为了揭开这一神秘面纱,需要大量科研人员长时间跟随观察培养皿中每个细胞的微小运动。这是一项非常艰巨的任务,但是,如果用计算机来完成这项工作,不仅效率会得到提升,可能还会有额外的发现。

近日,格拉德斯通研究所(Gladstone Institutes)的科学家们提出了一种新的活细胞追踪技术,该技术运用 神经网络 来分析菌落中共同生长的数百个细胞的位置,展示了 人工智能 (AI)在细胞生物学中巨大的潜力。当将这项技术应用于一组干细胞时,程序揭露出少数「领导者」细胞能够指导相邻细胞的运动。
这项研究于5月11日以「对人类多能干细胞的深度 神经网络 追踪揭示了指导形态建成的内在行为」( Deep neural net tracking of human pluripotent stem cells reveals intrinsic behaviors directing morphogenesis)为题发表在期刊《干细胞报告》( Stem Cell Reports)上。
图片
几乎所有多细胞种群中的单细胞都存在固有的异质性。了解多能干细胞对环境因素的响应的动态行为可以类比阐明多细胞结构和环境因素对发育中的组织和器官内单个细胞的行为以及最终命运的影响。
从直接观察到荧光标记物再到遗传工具,科学家采用谱系追踪技术来监测发育过程中单个细胞的命运以及细胞的运动。但是,人类观察者一次只能跟随一小部分细胞,这意味着科学家通常不得不根据仅少数几个单细胞的运动来推断整个菌落的运动。
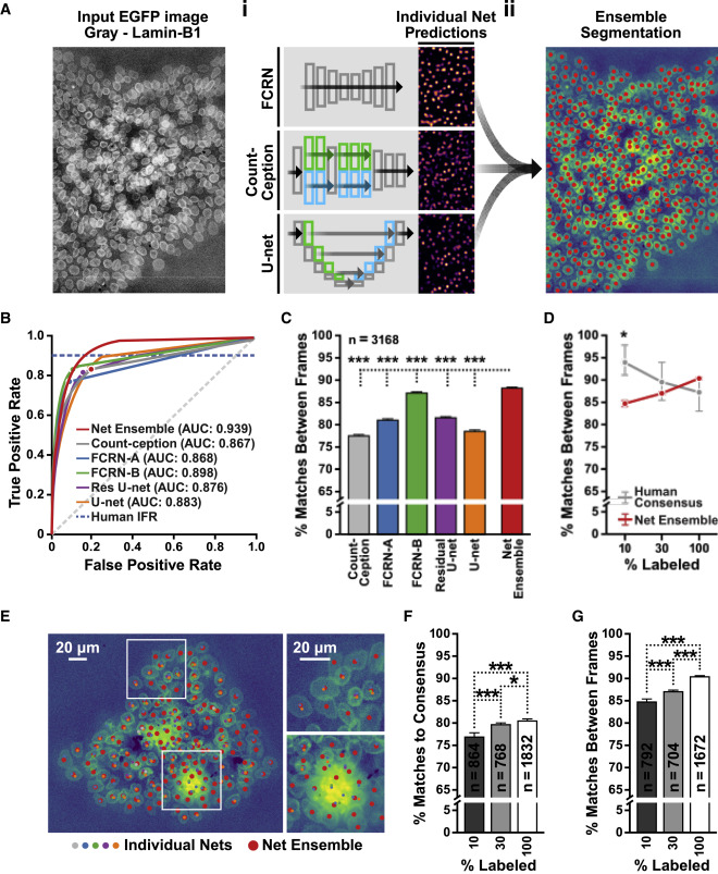
为了解决这一问题,该团队将 FCRN-B 、Count-ception 和残差 U-Net 三种不同的网络组合成一个整体的 神经网络 ,用于将定位人类诱导多能干细胞(hiPSC)集落中每个单细胞的核。然后将核位移连接到一个时间序列的连续帧内,从而在数小时至数天的时间尺度上实现 hiPSC 行为的追踪。
图片 基于神经网络 的细胞追踪系统可在数小时至数天的时间尺度上实现 hiPSC 行为的追踪。(来源:论文)
实验表明,该系统能够在连续的帧中找到所有细胞的 94% ;而一位试图追踪细胞运动的研究人员只能找出十个细胞中九个运动的位置,也就是 90%。而且,组合的 神经网络 比人快 500 倍,平均每帧识别的时间为 0.35 秒,而人类平均每帧所需 3 分钟。

AI带来更细致的观察

当研究人员使用 神经网络 研究干细胞集落时,他们惊讶地发现, 神经网络 显示的菌落比以前的细胞追踪技术所能发现的多得多。有些菌落虽然用肉眼看起来相当静态,但 神经网络 显示,在这些菌落中几乎每个细胞都在运动,并且大部分运动看起来都是随机的。
论文的第一作者 Gladstone Institutes 的研究生 David Joy 表示:「刚开始,我们实际上并不希望有这么多的细胞运动,因此,我们不得不想新的方法来理解这些混乱的细胞。」
在开发系统时,研究人员比较了五种不同的 神经网络 架构,包括 VGG、U-Net 和 Inception 架构。所有五个 神经网络 均表现出可比的平均性能,达到 0.86 或更高的性能,由相对于假阳性率绘制的真阳性率曲线下的面积(AUC)来衡量。每个网络都有自己的优势和劣势,但没有一个可以超过人类。因此,研究人员将三个性能最高的网络组合为一个整体的 神经网络 ,其 AUC 达到了 0.94。
图片 集成神经网络 分割多个人类诱导多能干细胞集落实验结果。(来源:论文)
经过六个小时内以五分钟的间隔从七个人类注释者收集的细胞跟踪标记数据的训练,该团队最终开发出的系统是一个基于延时显微镜的密集细胞跟踪平台,该平台可对离体发育中的组织和器官内的细胞和集落组织特性进行纵向测量,为单细胞的集体行动如何产生出组织提供了空前的见解。
共同作者、Gladstone Institutes 的高级研究员 Todd McDevitt 博士在一份声明中指出:「这项技术为我们提供了一个更全面的细胞行为的看法,它们的协作是如何进行的,又是怎么在物理空间中走到一起,形成复杂的器官的。」他同时也是加利福尼亚大学旧金山分校生物工程和治疗科学的教授。

新发现只是冰山一角

McDevitt 团队发现细胞具有广泛的运动特征。靠近每个菌落边缘的细胞移动最多,而位于中心的细胞移动最少。另外,细胞倾向于遵循15分钟主动运动,然后静止10分钟的循环模式。研究人员还展示了如何通过将细胞暴露于不同的营养物质或药物来改变细胞环境的条件,从而改变细胞的移动方式。
观察到的更重要的发现是,在细胞迁移过程中,有些细胞充当「领导者」,而另一些细胞更像「追随者」。少数「领导者」细胞的运动向外扩散到它们相邻的细胞,最终导致了整个菌落动态的改变。如果人类观察者随时间推移仅跟踪了几个单元格,那么这种模式就不会很明显。
运动方式的多样性使团队感到惊讶。共同作者、实验室的前研究生 Ashley Libb 指出:「有些细胞在一个方向上具有很长的持久性,而其他细胞则四处走动,但永远不会离开它们的起点。」她说,他们曾期望大多数细胞遵循类似的运动方式。
图片
图示:Toddy McDevitt。(来源:Gladstone Institutes)
McDevitt 强调:「新发现只是将 人工智能 方法应用于细胞跟踪而可能得到的观察结果的一小部分。」
「如果我现在想制造人工心脏,我知道需要哪种类型的细胞,并且知道如何在培养皿中独立培养它们。但是我们真正不知道的是如何使这些细胞聚集在一起,形成像心脏一样复杂的东西。要实现这一目标,我们需要对细胞如何协同工作有更多的见解。」
McDevitt 团队正在计划未来的研究,下一步,他们将使用 神经网络 分析具有遗传突变的干细胞培养物中的运动,以帮助展示不同基因对细胞组织的影响。

论文链接:https://doi.org/10.1016/j.stemcr.2021.04.008

参考内容:
https://gladstone.org/news/teaching-computer-program-track-cells
https://www.scienceboard.net/index.aspx?sec=ser&sub=def&pag=dis&ItemID=2699
理论 深度神经网络 细胞运动
发表评论
评论通过审核后显示。
文章分类
联系我们
联系人: 透明七彩巨人
Email: weok168@gmail.com
网址: ai.tmqcjr.com