当第一性原理遇上AI,发现200多种新催化剂

2021-05-25 12:14:00
刘大牛
转自文章
693
单原子合金催化剂(Single-atom-alloy catalysts, SAACs)是目前材料化学领域处于前沿的一种纳米催化剂。由于其粒径尺寸最小化以及金属原子利用率最大化,导致其具有特殊的电子特性和较高的催化效率。但对大量候选物的催化性能缺乏快速而可靠的预测,阻碍了SAACs的新发现。
近日,来自中国、俄罗斯和德国的研究人员提出了一种针对SAACs的新搜索算法,该算法找到了200多个尚未报告的候选材料。研究证明了 数据分析 对避免催化设计中出现偏差的重要性,并提供了寻找适用于各种应用的最佳SAACs的方法。
该研究以「采用第一性原理计算和 人工智能 设计的单原子合金催化剂」( Single-atom alloy catalysts designed by first-principles calculations and artificial intelligence)为题发表在《自然•通讯》( Nature Communications)杂志上。
图片
SAACs,通常由原子分散在惰性和催化选择性较高的主体金属中的催化活性元素组成。在很多催化反应(包括选择性加氢、脱氢、C-C和C-O偶联反应、NO还原和CO氧化)中具有高效催化效率和选择性。
由于SAACs独特的几何结构,过渡态的位置和反应中间产物的结合位置往往是解耦的,这使得反应物容易解离和中间产物的弱结合,这是SAAs具有高效和选择性催化的关键因素。但稳定且同时具有催化活性的SAACs并不多。
传统的加氢反应单原子非均相催化剂设计方法主要依靠反复试验法。但SAACs的合成和原位实验表征面临挑战使这些方法受到限制。
随着第一性原理方法和计算资源的进步,理论建模为催化剂合理设计开辟了新的机会。尽管SAACs的稳定性在设计潜在催化剂方面的重要性不亚于其催化性能,但并没有引起同等关注。
预测更快、更可靠
本论文的研究者通过结合第一性原理计算和 压缩感知 数据分析 方法(compressed-sensing data-analytics methodology)来解决阻碍SAACs广泛使用的问题。
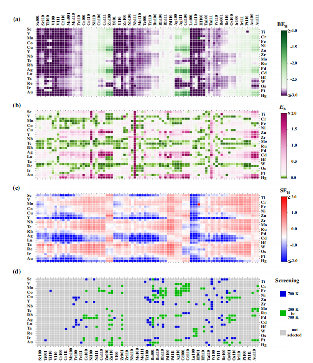
通过基于主体表面和客体单原子性质识别描述符,预测H的结合能(BEH)、H2分子的解离能垒(dissociation energy barriers, Eb)、单客体原子在不同过渡金属表面上的分离能(SE)。以及吸附氢存在时的分离能(SEH)。
用于识别关键描述参数的是基于 压缩感知 的最新技术——SISSO(sure independence screening and sparsifying operator)。SISSO能够在提供的候选物中找到最佳的低维描述符。
与第一性原理计算相比,该研究的模型可以对大量SAACs催化性能做出更快(千分之一)、更可靠的预测。
图片

图示:简单描述符与目标属性之间的关联 。(来源:论文)

由于候选物的数量很大,在计算上要求很高。为SAACs的计算筛选找到新的准确但低成本的描述符很有必要。在SISSO方法中,通过使用一组数学运算符组合表(19个低成本主要特征),来迭代地构建超过100亿个候选特征的庞大池。
请注意,三个主要表面特征是纯主体表面(元素金属系统)的属性。无疑,这比获得SAACs(合金金属系统)的性能要有效得多。
为了测试获得的模型的预测能力,采用10倍交叉验证(CV10)。首先将数据集分为十个子集,使用九个子集执行描述符识别以及模型训练。然后,使用获得的模型评估剩余子集中的系统性能预测误差。
图片 均方根误差(RMSE)以及SISSO模型对应的CV10误差。(来源:论文)
使用SISSO模型进行SAACs的高通量筛选,以找到氢化反应的最佳候选者。与SAACs的活性和稳定性有关的三种特性(BEH,Eb和SEH)的筛选标准选择在筛选过程中起着核心作用,并确定了要选择的候选对象。
研究人员表示:「该模型可以正确评估经过实验测试的SAACs性能。通过使用我们的模型扫描五千多个SAACs,我们发现了200多种新SAACs,其稳定性和性能均比现有SAACs高。」
对于高性能的氢化反应,SAACs应同时表现出较弱的氢键结合和较低的H2解离能垒,但不同的标准适用于不同的反应条件。
考虑到温度和压力的选择标准,在低温(200 K)和高温(700 K)条件下,筛选了五千多个SAAC候选对象,所有候选元素的主要特征值均可在数据中找到。在低温(200 K)下, 发现160个平坦表面SAACs和134个阶梯表面SAACs都有效且稳定。在较高温度(700 K)下,发现102个平面SAACs和136个阶梯表面SAACs有希望进行氢化反应。此外,还确定SAACs在很宽的温度范围内都能进行反应。

图片 SISSO高通量筛选SAACs的结果。(来源:论文)

适用于各种材料

Levchenko说:「我们注意到,最近已报道了有关SAACs稳定性的机器学习研究。但是,我们的分析考虑了吸附物对偏析能的影响,这是以前未曾考虑过的。」例如,Pd / Ag(110)和Pt / Ag(110)系统的SE分别为0.33 eV和0.46 eV,这意味着Pd和Pt杂质倾向于偏析到Ag(110)系统中。但是,Pd / Ag(110)和Pt / Ag(110)系统的SEH分别为0.10 eV和0.21 eV,这表明在H原子存在下Pd和Pt杂质会偏析到表面。这些结果也与实验观察结果一致,即在氢气条件下对样品进行预处理可以大大提高Pd / Ag单原子催化剂对乙炔选择性加氢为乙烯的效率。 
除了实用的模型外,作者还开发了一种新颖的机器学习方法,一种基于数据挖掘方法子群发现的复杂符号回归模型的定性分析的新方法。用于识别导致高催化性能材料的物理特性组合,从而从数据中提取物理知识和理解。 
Levchenko指出:「所开发的方法可适应于设计用于各种应用的新型功能材料,包括电催化、燃料电池、甲烷重整和水煤气变换反应。」
论文连接:https://www.nature.com/articles/s41467-021-22048-9
参考内容:https://phys.org/news/2021-05-ai-single-atom-alloy-catalysts-candidates.html
理论 催化剂 第一性原理
发表评论
评论通过审核后显示。
文章分类
联系我们
联系人: 透明七彩巨人
Email: weok168@gmail.com
网址: ai.tmqcjr.com